当覆盖层激活时,这些内容将被隐藏
您网站的其他内容...
专题:专题|罗永浩硬扛预制菜,西贝后厨曝光:鲈鱼保质期18个月,羊腿肉生产于2024年 炒股就看金麒麟分析师研报,权威,专业...
炒股就看金麒麟分析师研报,权威,专业,及时,全面,助您挖掘潜力主题机会! 9月14日晚间,一则西贝创始人贾国龙在行业群里...
炒股就看金麒麟分析师研报,权威,专业,及时,全面,助您挖掘潜力主题机会! 每经评论员 付克友 一纸内部文件“泄密”,...
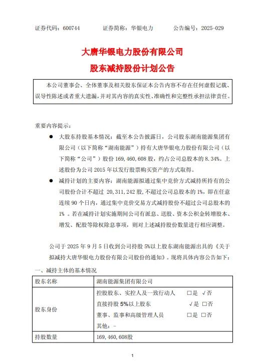
9月5日,华银电力(600744)发布关于股东减持计划的公告。 大股东持股基本情况:截至本公告披露日,公司股东湖南能源集团有限公...
来源:中国基金报 【导读】同比增近四成,券商中期分红规模显著扩大 中国基金报记者 孙越 近年来,监管层持续强调上...
炒股就看金麒麟分析师研报,权威,专业,及时,全面,助您挖掘潜力主题机会! 来源:参考消息 德国《商报》网站9月12日...
炒股就看金麒麟分析师研报,权威,专业,及时,全面,助您挖掘潜力主题机会! 近期在A股市场进入震荡整固之际,恒生指数却连续...
炒股就看金麒麟分析师研报,权威,专业,及时,全面,助您挖掘潜力主题机会! 永悦科技(维权)(603879)实控人被取保候...
来源:中泰证券 摘要 伴随8月下旬以来的市场波动放大,关于是否要“高切低”、“继续拥抱科技还是转向传统资产”、“是否...
转自:央视新闻客户端 去年有关部门就发布过相关通知,明确了预制菜的定义、哪些食品不属于预制菜等。 近日,“预制菜”话...